Welcome to Overseas Expertise Introduction Center for Discipline Innovation of Watershed Ecological Security in the Water Source Area of the Mid-line Project of South-to-North Water Diversion!

学院主页      | 加入收藏 
首页 > 研究前沿 > 正文

研究前沿

文献分享 | WR:识别面源污染关键源区以改善水质:结合SWAT模型与多变量统计分析识别关键因子与阈值

发布日期:2025-12-06  文章来源:流域面源污染控制与水环境修复享   点击数:

||||文献分享||||

识别面源污染关键源区以改善水质:结合SWAT模型与多变量统计分析识别关键因子与阈值

Identifying critical source areas of non-point source pollution to enhance water quality: Integrated SWAT modeling and multi-variable statistical analysis to reveal key variables and thresholds

Water Research


undefined



     

01

文章简介 |

Abstract


该研究由美国佛罗里达大学团队完成,聚焦于非点源污染的识别与水质管理问题,提出一种基于SWAT物理过程模型与多变量统计方法耦合的集成框架,用于识别流域中关键污染源区及影响水质的关键土地利用阈值。

研究区域为美国阿拉巴马州与佛罗里达州交界的Choctawhatchee流域(面积约13,000 km²),该流域以农业和林业为主,是美国东南部典型的多源面污染区域。研究综合使用了SWAT模型模拟结果、土地利用/土地覆盖(LULC)数据及自组织映射网络(SOM)算法,结合逐步线性回归与ROC曲线分析,识别了影响氮(TN)与磷(TP)负荷的关键变量及其响应阈值。该研究强调了在流域管理中应同时考虑基于物理过程的模型与多变量统计分析,以便全面理解流域系统,如识别出关键源区其相关变量及临界阈值以维持良好的水质。


     

2

主要图表 |

Fig.&Tab.




图1. 研究地点为Choctawhatchee流域。



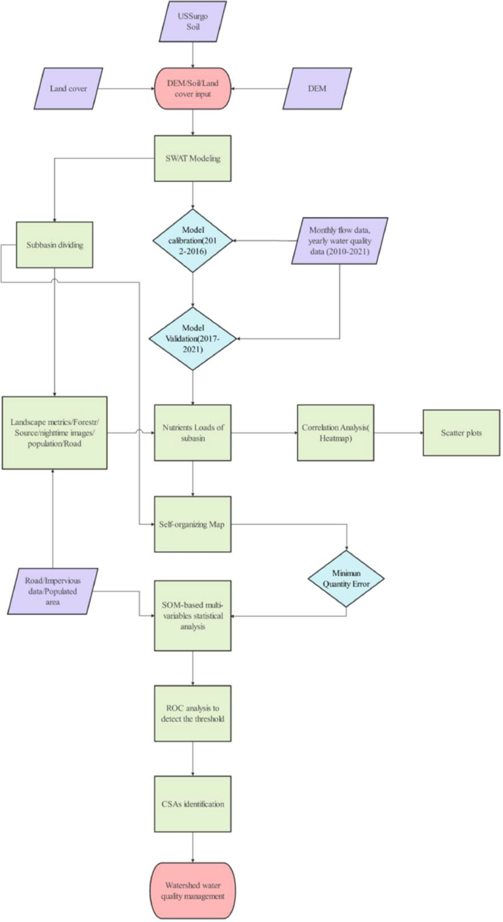
图2. 研究工作流程。



图3. 基于SWAT型的养分空间分布模式。总氮(TN)、有机氮(ORGN)、总磷(TP)和有机磷(ORGP)均通过Jenks自然断点法进行可视化。



图4. 自变量、TN和TP的相关系数热图。MEAN_Pop、MEAN_Imp和MEAN_night分别表示人口区域、不透水地表和夜间遥感指数在每个子流域的平均值。



图5. 各子流域营养物质浓度与森林土地覆盖比例及污染源土地利用比例的散点图。



图6. 潜在关键源区的识别,包括森林百分比<37.47%(红色)、源百分比>20.26%(黄色)以及同时满足这两个标准的区域(橙色)。



3

主要结论 |

Conclusion



1.森林与源区比例是决定水质空间分布的核心因素:研究发现,森林覆盖率与氮素(TN、ORGN、ORGP)呈显著负相关,森林在削减氮负荷中发挥“汇作用;而源区(土地利用中的建设用地与耕地)与TP呈显著正相关,表明人类活动强度增加会显著提高TP浓度并恶化水质。森林与源区域的对比揭示了自然生态用地与开发用地在流域营养盐调控中的关键差异 。

2.识别出关键阈值(37.47%与20.26%),为流域土地利用管控提供定量参考:ROC曲线分析表明,当森林覆盖率低于37.47%且Source用地比例高于20.26%时,水体营养盐浓度显著上升。该阈值可作为土地利用优化与生态保护的“临界点,为流域分区管理与土地规划提供科学依据 。

3.关键污染源区仅占流域面积28%,却贡献近一半的营养盐负荷:研究识别出仅占总面积28%的高风险区域,却贡献了47%的TN与50%的TP负荷。这些区域成为非点源污染治理的优先控制单元对这些区域实施针对性措施可显著提升整体水质治理效率 。

4.提出SWAT过程模型与SOM机器学习的耦合框架,增强NPS污染识别精度:研究将物理过程模型(SWAT)与多变量统计分析(SOM+回归+ROC)结合,实现了从“定量模拟”到“关键变量识别”的多维分析。该方法能够同时识别污染驱动因子、土地利用阈值与关键污染区,为流域精细化管理提供了一种可迁移、可推广的综合框架 。




04

借鉴意义 |

Significance


该研究为面源污染治理提供了可量化、可迁移的分析框架,具有重要借鉴意义:在农林混合流域中,利用土地利用结构阈值识别污染热点,为精准治理提供依据;可拓展应用于中国南方农业—城郊混合流域,辅助制定基于土地利用优化的NPS控制策略;提供了“模型+机器学习”的综合评估范式,兼顾模拟精度与政策可操作性。



   


  文章信息

Fang S, Deitch M J, Gebremicael T G, et al. Identifying critical source areas of non-point source pollution to enhance water quality: Integrated SWAT modeling and multi-variable statistical analysis to reveal key variables and thresholds[J]. Water Research, 2024, 253: 121286.


  DOI:

https://doi.org/10.1016/j.watres.2024.121286