Welcome to Overseas Expertise Introduction Center for Discipline Innovation of Watershed Ecological Security in the Water Source Area of the Mid-line Project of South-to-North Water Diversion!

学院主页      | 加入收藏 

通知公告

会议资讯 // 中国水利企业协会智慧水利分会2025年会(12月12-16日 郑州)

发布日期:2025-12-07  文章来源:会议通知   点击数:

一、会议主题

强化人工智能融合 提升数字孪生水平

二、组织机构

主办单位:

中国水利企业协会智慧水利分会

承办单位:

河南中州智慧水利研究院有限公司

协办单位:

水利部数字孪生流域重点实验室

水利大数据分析与应用河南省工程实验室

长江水利委员会长江科学院

黄河水利委员会黄河水利科学研究院

黄河勘测规划设计研究院有限公司

华北水利水电大学

八维通科技有限公司

北京智清智水科技有限公司

天津特利普尔科技有限公司

四创科技有限公司

山东舜水信息科技有限公司

上海市水利科技集团信息技术有限公司

天翼云科技有限公司

支持单位:

水利部南京水利水文自动化研究所

博纳斯威阀门股份有限公司

上海雷探科技有限公司

株洲南方阀门股份有限公司

安徽红星阀门有限公司

深圳市宏电技术股份有限公司

北京恒润安科技有限公司

玫德集团有限公司

三、总体安排


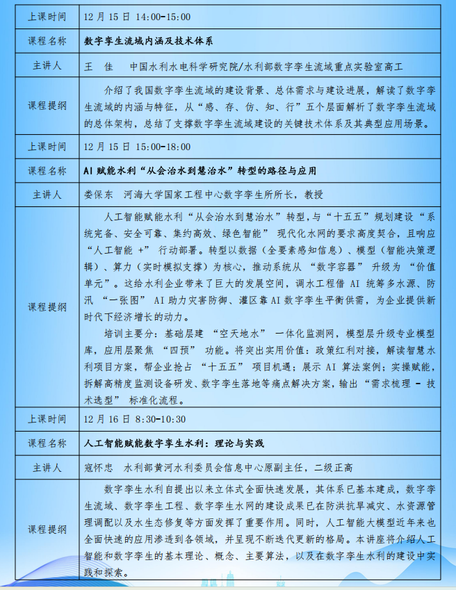
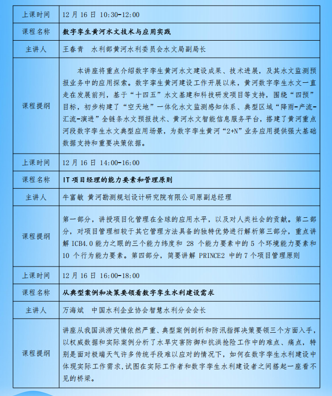
四、会议日程(以会议当天实际安排为准)





五、 专题研修