全文刊载于《前瞻科技》2025年第3期“现代运河工程科学与技术专刊”。
文章摘要
建设跨流域调水工程是世界上解决水资源分配不均的重要手段之一。文章通过对国内外的跨流域调水工程进行介绍,总结了跨流域调水工程造成的水生态环境影响,包括对常规水质指标、溶解性有机物、水体富营养化和水体污染物的水环境影响,以及对生物入侵和生物多样性的水生态影响。梳理了水生态结构研究方法,为从生态结构机理方面进一步探究提供了理论基础。提出了跨流域调水工程的水生态学研究趋势和发展建议。
随着人口增长和工农业发展,人们对水资源的需求不断增加,地区间水资源的调配是解决淡水资源短缺的重要手段。跨流域调水工程旨在从水资源丰富的地区向水资源短缺的地区调水。调水工程不仅造福了缺水地区的百姓,还在短期内对受水水体生态环境产生正面影响,如改善受水水体的水文条件、提升水质、增加生物多样性、改善水体湿地生态环境及更好地应对全球气候变化等。然而,短暂的生态环境效益不能说明调水工程对水生态环境长期无害。例如,在苏联的调水工程中,农业灌溉截留本应流向咸海的水,导致咸海因水源严重不足而逐渐消亡,鱼类等生物失去了生活环境,咸海生态系统完全失调。将自然水体调入新的水体可能会引起生物入侵、富营养化和水体污染等生态问题,进而导致受水水体生态结构被破坏,降低受水水体的稳定性和自我修复能力、削弱受水水体对污染物的净化能力、限制受水水体生态服务功能的正常运行,最终影响人类的正常生活。
跨流域调水工程具有长期性,研究并解决跨流域调水过程中产生的水生态问题,对其可持续健康发展具有重要作用。为充分了解跨流域调水工程引发的水生态学问题和水生态结构研究的新方法,并深入探究跨流域调水工程引发的水生态变化机理,文章对世界上的跨流域调水工程的分布情况及生态问题进行介绍,进而总结跨流域调水工程对水生态环境影响的研究进展,并基于当前水生态结构的研究方法分析跨流域调水的水生态学研究趋势。
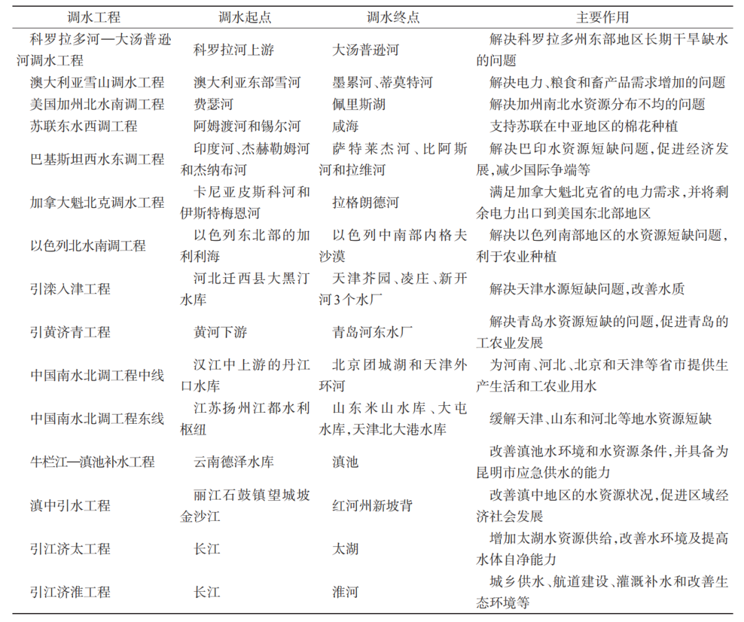
跨流域调水工程在世界范围内均有建设。表1列出了文章涉及的调水工程的起点、终点和主要作用。在大力发展经济、极度缺水的时期,建设跨流域调水工程时并未重视对生态环境的影响,随着时间推移,跨流域调水工程产生的生态问题日益显露,人们逐渐提升了对跨流域调水引起的生态问题的认识,并开始对跨流域调水的水生态影响开展了大量的科学研究。
科罗拉多河—大汤普逊河调水工程建设于1938年,过度调水导致了调水主干水库的水量削减。在1949建设澳大利亚雪山调水工程时,并未考虑其对生态环境的影响,工程实施后下游流量减少,增大了干旱、丛林火灾和入侵物种的发生概率。美国加州北水南调工程建设于1957年,主要用于农业生产。苏联东水西调工程在20世纪50年代开始建设,阿姆渡河和锡尔河的水被截取用于当地棉花种植,使棉花产业迅速发展,致使咸海失去水源后逐渐消亡。巴基斯坦西水东调工程于1965年开始建设,以维持巴基斯坦东部平原农业发展所需的水资源的长期供应。加拿大魁北克调水工程于1973年开始建设,以用于水力发电,满足内部需求并出售剩余电力。
表1 世界著名调水工程汇总
Table 1 Summary of famous water diversion projects in the world

随着调水引起水生态破坏的发生,跨流域调水工程带来的正向效益并不持久,新技术的研发及调水工程的可持续规划是调水工程亟须解决的问题。以色列北水南调工程的过度调水使调水区加利利海的水位明显下降,通过水循环利用和海水淡化技术实现用水自由后,以色列采取“南水北调”拯救加利利海,采用人工淡化水“反哺”自然水源这一方式改变了长期以来调水的观念。
科学规划、注重调水的生态影响使当前跨流域调水工程带来的生态影响变得可预防,中国近年建设的调水工程开始重视调水产生的生态影响。引滦入津、引黄济青等调水工程是中国建设较早的跨流域调水工程,解决了天津和青岛的缺水问题,也为日后中国水网系统的建设提供了经验。作为近年建设的调水工程,中国的南水北调工程将东、中、西三线工程所影响的四大流域各区域作为一个整体,按调水对不同区域产生的生态作用,使南水北调工程形成一个完整的生态保护系统,当前亟须对跨流域调水工程的水生态机制深入研究以保证调水工程的可持续性。
2.1.1 对常规水质指标的影响
跨流域调水工程将不同流域、不同水质的水汇集,导致受水水体水质波动进而影响水生态。Yan等发现,南水北调中线和东线不同的输水方式对水生态系统的影响不同,为优化未来调水提供了有效参考。南水北调中线的16个水质指标稳定在“优”的水平,其干渠的营养盐主要来源是大气沉降,随着温度变化,水质指标出现很大的波动。
丹江口水库作为南水北调中线的水源地,2006—2018年调水前后水库整体的水质并未恶化,而南水北调东线工程的上下游水质之间存在明显的差异,可知同一地区在不同的调水模式下,水体水质受到的影响不同。在阅海湖和滇池的生态补水过程中,调水通过减小水力停留时间改善了水质。在大多数受水湖泊中,调水能显著促进水的交换,但对水质的影响不尽相同,当调入清洁水体时,营养物浓度和藻类生物量与受水水体本身的滞留时间明显正相关;当调入高营养水体时,蓄积在湖中的营养物质在冲刷效应暂时缓解后仍可能引发水华。调水在不同季节对水质的影响作用不同,如在长江三角区的调水中,夏季调水改善了水质,而冬季调水恶化了水质。
2.1.2 对溶解性有机物的影响
南水北调东线调蓄湖库的溶解性有机物(Dissolved Organic Matter, DOM)浓度、化学组成和生物可利用性具有地理和季节差异,调水驱动了沿线湖泊溶解性有机碳(Dissolved Organic Carbon, DOC)的变化;降水和调水增加导致东线工程南部的湖泊芳香性DOM增大、陆相腐殖质物质增加;南水北调东线工程向北方输送DOC浓度较低的优质水,DOM中的部分芳香类有机物在调水过程中流失,使调水沿线南部和北部的湖泊DOM组成产生差异。
南水北调中线水体中多糖和亲水性腐殖质在夏季随着流动距离变长而增加,在冬季随着流动距离变长而减少,与藻类的活动和细菌及真菌的消耗有关。He等对滇池调水前后的DOM研究发现,调水工程实施后,滇池中蛋白质比例下降,腐殖质比例上升,腐殖化程度明显加强,滇池DOM特征的改变主要是外部引水引起的污染源结构的变化。Jiang等对太湖的研究发现,调水降低了DOC浓度,但增加了溶解性无机碳(Dissolved Inorganic Carbon, DIC),调水可能通过刺激DOC矿化和富营养化增加了气碳的产量。
2.1.3 对水体富营养化的影响
跨流域调水工程在水体间产生营养物质的转移,清洁的调水水源可以改善受水水体的富营养化程度,调水水源营养丰富时亦会引起受水水体出现水华等水生态问题。单次调水对受水水体中藻类生长的影响通常是短暂的,但跨流域调水具有持续性,调水引起的富营养化问题不能轻视。长江水体的氮、磷营养负荷高,从长江调水增大了太湖的营养负荷,浮游植物因养分充足而增多,Xiao等将太湖的富营养化归咎于长江水的输入,但最新研究表明从长江引水并不是导致太湖磷浓度提高的原因。
因此,虽然调水可能使受水水体的营养物浓度增高,但对于人为干扰严重的调水水体,营养物增高的来源仍需全面解析。调水可以对富营养水域水质大大改善,如使东平湖浮游植物的生物量明显下降,并且调水优化了滇池的水质条件,使其富营养化程度降低,但在水华严重的水域,如巢湖中,调水对改善严重水华的作用甚微。
2.1.4 对水体污染物的影响
跨流域调水对受水水体污染物含量的影响不同,取决于污染物的特性和调水水体和受水水体中污染物的初始浓度差异。一些跨流域调水工程在改善受水水体污染物方面的作用微弱,如大部分的药品和个人护理品(Pharmaceutical and Personal Care Products, PPCPs)在南京秦淮河调水工程中3个不同的调水区没有显著变化,调水未缓解城市河流水体中微塑料的污染。Huang等对中国南水北调中线干渠的微塑料研究发现,水体中微塑料丰度与渠首的距离显著正相关,这表明微塑料未随着水流作用减少,而是在干渠中吸附在生物膜中,随着水流逐渐累积。在污染较严重的水域,调水可以降低污染物的浓度,调水期骆马湖中水体和沉积物中的喹诺酮类抗生素浓度小于非调水期,在空间上由入水口到出水口逐渐增大,调水降低了洪泽湖重金属污染物的生态风险。对洪泽湖Cd、As和Hg主要来源的解析发现调水的冲刷区生态风险较小,而开阔水域风险大。污染物随着调水的作用而产生分布格局的变化,太湖和长江双源调水中全氟烷酸(Perfluoroalkyl Acids, PFAAs)向两个方向输送,从而影响两个水体的污染物累积,在中国南水北调东线骆马湖中,调水改变了抗生素抗性基因的转移格局。
2.2.1 对生物入侵的影响
跨流域调水工程中的入侵生物指在受水水体从未出现,因调水进入受水水体后逐渐成为受水水体群落并逐渐定居的生物。金贻贝(Limnoperna fortunei)入侵是中国南水北调中线一个水生态问题。金贻贝起源于丹江口水库,因中线工程干渠的混凝土结构为金贻贝提供了良好的吸附条件,而在中线渠道中大量出现,金贻贝在水体中的死亡和腐烂会导致水体污染。在南水北调东线的调蓄湖泊中出现了长江河口区特有的须鳗鰕虎鱼(Taenioides cirratus)和双带缟鰕虎鱼(Tridentiger bifasciatus)。这两种鰕虎鱼适应力强,可能会通过竞争、捕食等作用影响调蓄湖泊生态系统的饮食结构,导致调蓄湖库生态结构发生变化。
血吸虫主要寄生在钉螺上,中国南水北调东线工程向北输水的过程中,可能通过东线北部湖泊中钉螺的生长繁殖造成血吸虫的传播,进而导致动物甚至人类患上血吸虫病。黄轶昕研究表明,目前通过泵站抽水及输水河道的生态条件不会造成钉螺的扩散和血吸虫的传播,但随着全球气候变暖,钉螺和血吸虫可能会更适宜北方的环境,未来对血吸虫入侵仍需持续监测。
2.2.2 对生物多样性的影响
跨流域调水工程来水、蓄水和受水水体的生物群落结构不同,导致调蓄水体和受水水体生物多样性发生变化。南水北调东线鱼类的生物多样性随着调水沿线增长而下降,南四湖的底栖大型无脊椎动物的多样性因调水产生了空间分布差异。在水流较大的区域,底栖大型无脊椎动物的多样性下降。
南水北调中线沿线渠道水体中不同类群的真核浮游生物多样性随着调水工程下降。调水对南水北调东线调蓄湖泊骆马湖中浮游植物的总密度和多样性影响不大,却增加了调蓄湖泊南四湖和东平湖的浮游植物群落多样性。南水北调东线调蓄湖泊中大型水生植物的生物量和物种丰富度在夏季达到峰值。调水使尼泊尔喜马拉雅山脉嗜流动物毛翅目的丰度减弱,鞘翅目等非嗜流动物的频率和丰度增强。调水对生物多样性的影响可能超过了季节的影响,如调水对流域受水湖库沉积物中的细菌和古细菌的影响超过了季节变化的影响。
2.2.3 水动力改变对水生态的影响
跨流域调水工程易引起水动力学变化,进而影响水体生态。在南水北调中线工程中,调水使丹江口水库中的水进入干渠,水动力条件发生改变。研究发现,当干渠上游、中游和下游的流速分别大于0.6、0.5和0.6 m/s时,能有效降低藻类的异常增殖风险。
蒸发作用是水体动力学中水体减少的去向之一,对氧同位素比值δ18O和氘同位素比值δ2H的研究发现,蒸发作用导致δ18O和δ2H沿着中线调水干渠逐渐增大。当调水的来源水中含沙时,通过对渠道两侧导流角度的改变可以降低引水的含沙量,这一动力学改变减少了沙输入对受水水体的生态影响。
滇中引水工程的鱼类生境风险与调水流量密切相关。在丰水年份、正常年份和干旱年份,风险评估分别为可忽略不计、风险可接受和风险大于临界值。Jiang等发现滇池动态调水优化显著降低了总氮和总磷浓度,改善了滇池水体的水生态环境。
在城市小型人工湖中,更快的水体流速能改善水体的水质,引水对水质改善的效果亦与水流速度、入口的相对位置、新水和湖中水的容量以及调水在湖中的流向有关。
为深入探究跨流域调水对水生态的影响机理,在对跨流域调水对相关水体的水质、多样性、污染物和生物入侵等的影响研究基础上,需要掌握最新的生态结构构建研究方法。下文将从受水水体基本信息确定、生物量数据的获取及食物网的构建方法等进行总结,为受水水体生态结构的构建提供理论支持。
调水工程中受水水体的群落多样性受到影响,食物网结构也随之变化。物种比例定律、链节比例定律和链节种类比例定律为理解生态结构的组成提供了很好的理论基础。全面了解水域中的水生生物种类,是研究者构建并进一步对食物网结构进行研究的基础。确定物种的生物量是准确研究生态系统的能量传递规律的重要过程。捕食结构是连接起生态系统各个物种的重要网络,水生态系统中的各生物之间通过捕食关系建立联系,可通过实验或查阅资料而确定。
环境DNA(Environmental DNA, eDNA)是当前研究生物种类的重要方法,可在生物入侵的早期鉴定入侵生物。在使用eDNA进行研究过程中,采样是其中最基础、最重要的环节。表2为不同层次的eDNA采样技术的发展,在实际采样时可根据需求选择合适的方法。
表2 eDNA采样技术的发展
Table 2 Development of eDNA sampling technology

生物量的获取是准确构建出食物网结构的重要基础。表3为当前生物量的调查研究方法。对跨流域调水工程受水水体的长期监测才能更全面地了解水体的结构和功能,若需要对未来食物网的演变进行分析,则需要历史生物量数据进行校正。因此,尽早开始积累水体生物量数据可为未来的研究提供支撑。
表3 生物量等数据获取方法
Table 3 Acquisition methods of biomass and other data

目前已有一些模型方法用于构建食物网模型,各模型的优缺点见表4。这些方法给出的结果方式不同,主要包括简单描述生物之间关系的连接性食物网、表征能量传递的能量食物网和描述食物网结构变化的动态食物网。应根据研究目的构建不同的模型。
表4 食物网模型构建方法及优缺点
Table 4 Food web model construction method and its advantages and disadvantages

跨流域调水产生的生物入侵是主动引水导致的,而且调水工程具有持续性、多水体连通性,用传统的方法对受水水体的生物入侵进行研究不够全面。调水的过程不仅有生物进入,还有生物输出,生物种类的变化会引起生态食物网格局的改变,进而对生态系统的稳定性造成影响,有时甚至通过营养级联对生态系统的服务功能产生影响。作为调水工程开通前的独立水体,受水水体具有各自的生态系统结构特点,而调水使其连接而变成了一个统一的整体,各水体中生物的交换成为一个长期的过程,直到会形成较为稳定的生态结构。未来需要用发展的眼光对跨流域调水工程受水水体中的生物入侵进行研究。
跨流域调水对受水水体的水生态影响主要包括富营养化、生物入侵及水体污染等(图1)。通过解析受水水体的营养物输入,可了解受水水体的营养盐变化特征,预测在未来调水情境下营养盐浓度的可能变化,并控制其在富营养化阈值之下。在了解受水水体调水之前的生态结构的基础上,构建调水后受水水体的生态结构,可对比生物入侵前后湖泊的优势种变化、连接性变化和营养级能量流动特征变化等,解析入侵生物的生态影响。在食物网结构的基础上可了解污染物在食物网中的生物放大效应,结合实验研究污染物对湖泊优势种生物和关键生物的毒理效应,探究污染物通过对生物产生毒性效应对生态结构产生的影响。通过解析上述水生态变化机理,可更深入研究对跨流域调水的水生态影响机理。

图1 调蓄水体生态结构及调水对其影响机制
Fig. 1 Ecological structure of regulating and storing water bodies and influencing mechanism of water diversion
跨流域调水工程对受水水体的研究除了考虑调水动力学和生物输入等主要因素的影响,还要考虑水体的化学过程、生源要素循环过程、周边空气沉降和人类活动等因素的影响,才能更全面地了解调水对生态的主要影响。跨流域调水涉及不同流域之间的调配,路径往往较长,除了通过水体,在自然河道、明渠等也可能通过人类活动向水域引入新的生物,产生新的生态系统结构。调水路线上的湖库通过调蓄水资源而不断更新湖泊中的水体,湖库之间通过明渠、管道和涵道等彼此相互连接,探究这些湖库的生态结构在调水期和非调水期的变化,可以揭示调水期生态结构的变化机制,并针对性地进行改善,以维持调水工程与生态系统平衡的持久共存。
1)针对不同的跨流域调水工程需制定不同的生态管理策略
在建设跨流域调水工程时,除使用调水渠道,通常因地制宜地使用调水线路上的湖库作为调蓄湖泊。不同跨流域调水线路上的湖泊的理化性质、生物群落和生态结构不同,进而导致不同跨流域调水工程的生态问题存在差异。在持续地对不同调水线路进行监测的基础上,充分了解不同线路存在和潜在的生态问题,进而制定管理策略,才能更好地实现不同跨流域调水的可持续性,减少生物入侵、富营养化及水体污染等恶性生态事件的发生。
2)统筹管理跨流域调水线路上的水生态格局
跨流域调水工程常包括水源地、调水渠道、调蓄水体、受水水体等水体。在从水源地向受水水体调水的过程中,调水渠道和调蓄水体受到生态影响后,进一步影响受水水体的水生态状况,只关注水源地和受水水体的水体生态会忽略调水渠道和调蓄水体的生态影响。为了更好地治理水源地和受水水体的水生态,充分了解受水水体受到的生态影响来源,需对跨流域调水线路上的水体进行统筹管理。
3)加大跨流域调水工程先进水生态研究理念与方法的普及力度
当前对跨流域调水工程的水生态研究多为科研工作者自发地进行研究,对于缺乏水生态基础的管理者,掌握先进的水生态理念,可为预防和治理水体可能引发的生态问题提供更强的理论基础。管理者及时从前沿科研工作或国内外先进治理经验中汲取先进的跨流域调水生态理念和方法,并自上而下进行普及,有助于提升跨流域调水过程的可持续健康发展。
当前对跨流域调水的研究主要从常规的水质指标、DOM、水体污染、水动力学、生物入侵、生物多样性和富营养化等方面进行研究。跨流域调水引起的水生态问题愈加得到重视,而对水体生态机制和演变规律方面的研究却少有进展。亟须使用eDNA等新技术及方法对生态机制和演变规律的研究。未来应注重开展跨流域调水工程的生态结构演替过程的系统研究,还需要解析调水的影响在受水水体生态变化过程中的占比,在对受水水体生态结构构建与预测的基础上,阐明调水工程过程中生态系统演变对调水作用的反馈机制,为未来保持受水水体生态系统稳定性提供理论支撑。针对不同的跨流域调水线路需制定不同的管理策略,统筹管理跨流域调水线路上的水生态格局,并加大先进水生态研究理念和方法的普及工作,以保障跨流域调水工程在平衡水体资源问题上的可持续性。